Quel avenir pour le financement des universités?
16 octobre 2025
En 2024, le gouvernement québécois a procédé à une révision de la formule de financement des universités, un mécanisme particulièrement complexe qui vise officiellement un équilibre entre l’orientation de l’éducation supérieure et le respect de l’autonomie des établissements. Afin de mieux comprendre ce modèle et son évolution, cette note de recherche effectue un survol historique des différentes politiques de financement des universités et de leurs effets, en soulignant notamment la proportion grandissante des droits de scolarité défrayés par les étudiant·e·s non résident·e·s du Québec. À la lumière de nos analyses, nous formulons quelques pistes de réflexion quant à l’avenir du financement des universités.
Table des matières
1.Historique des politiques de financement universitaire
Au Québec, le financement des universités est encadré par des politiques établies par le gouvernement. La première de ces politiques a été adoptée en 2000. Elle a ensuite fait l’objet de deux réformes, en 2018 et 2024. L’encadré 1 brosse un portrait historique d’événements importants en lien avec l’évolution de ce financement. Dans cette section, nous verrons les faits saillants des trois politiques successives de financement des universités.
ENCADRÉ 1
QUELQUES DATES
- 2000 : Mise en place de la première politique de financement des universités par François Legault, alors ministre péquiste de l’Éducation.
- 2007 : Sous le gouvernement libéral de Jean Charest, augmentation des frais de scolarité de 50 $ par session sur une période de 5 ans, pour une hausse qui atteindra 500 $ en 2012.
- 2008 : Déréglementation partielle des droits de scolarité des étudiantes et étudiants internationaux de 1er cycle dans les programmes suivants : administration, droit, informatique, génie, mathématiques et sciences pures.
- 2012 : Annonce par le gouvernement Charest d’une nouvelle augmentation des droits de scolarité de 1 625 $ par année. À la suite d’une vaste mobilisation étudiante et d’une élection générale, la hausse est annulée par le gouvernement péquiste de Pauline Marois.
- 2013 : Sous le gouvernement Marois, indexation annuelle des droits de scolarité et des frais institutionnels obligatoires (FIO) en fonction de l’évolution du revenu disponible par habitant·e (entre 1,5 et 3 %).
- 2018 : Adoption d’une nouvelle politique de financement universitaire élaborée par Hélène David, alors ministre libérale de l’Enseignement supérieur. La réforme de 2018 couvre la période 2019-2020 à 2023-2024. Les droits de scolarité pour les étudiantes et étudiants internationaux sont déréglementés pour la plupart des programmes de 1er et 2e cycles.
- 2023 : Adoption de la Loi limitant l’indexation de plusieurs tarifs gouvernementaux, qui limite à 3 % la hausse annuelle des droits de scolarité et des FIO.
- 2024 : Adoption d’une nouvelle politique de financement pilotée par Pascale Déry, ministre caquiste de l’Enseignement supérieur de 2022 à 2025. La réforme couvre la période 2024-2029. Les droits de scolarité sont de nouveau partiellement encadrés.
1.1 2000 : Première politique de financement des universités
La toute première politique de financement des universités est mise en place en 2000 par François Legault, alors ministre de l’Éducation du gouvernement péquiste de Lucien Bouchard. La formule de financement adoptée est complexe, mais son principe est relativement simple : assurer aux universités québécoises un financement qui soit adéquat pour leur fonctionnement et respectueux de leur autonomie. Vingt-cinq ans et deux réformes plus tard, ce principe demeure officiellement inchangé1.
Malgré leur engagement à respecter l’autonomie des universités, les gouvernements ont néanmoins tenté de favoriser l’adaptation des établissements aux « besoins du marché » ainsi que l’adoption de pratiques de « bonne gouvernance » à travers leurs politiques successives. Celle de 2000 n’insiste guère sur les objectifs d’accessibilité, mais affirme que les droits de scolarité ne subiraient aucun changement. À l’époque, ceux-ci ne constituent pas la pierre angulaire de la nouvelle formule2.
Sur un plan plus technique, la politique de 2000 pose les jalons du mécanisme qui existe toujours aujourd’hui et qui repose sur deux piliers principaux : une subvention publique au fonctionnement assortie d’un financement spécifique conditionnel, combinés à la perception de droits de scolarité3.
La subvention de fonctionnement
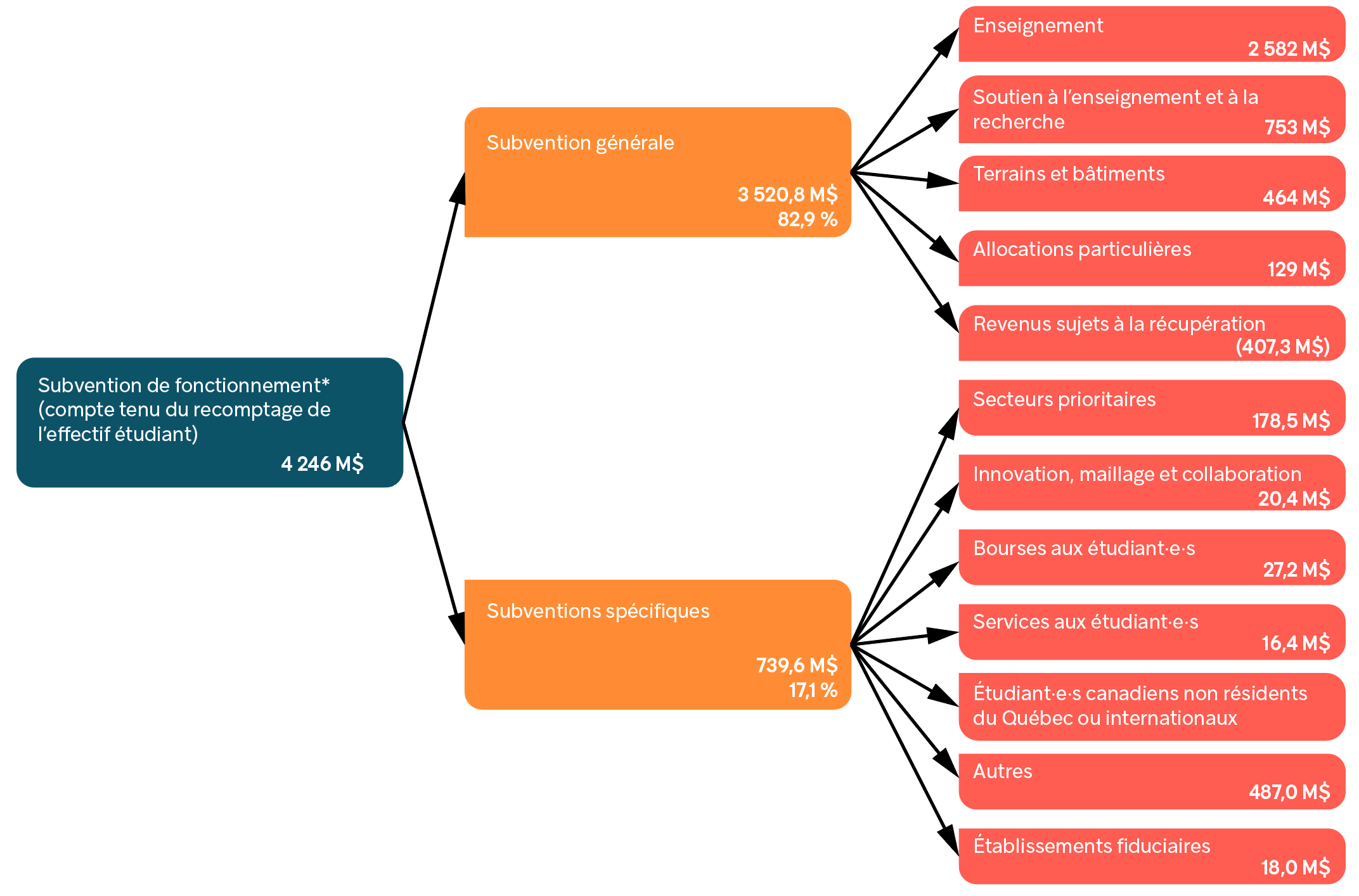
La politique de financement des universités couvre d’abord les besoins des universités estimés à partir du nombre d’étudiant·e·s inscrit·e·s dans chacun des établissements. C’est ce que le gouvernement nomme la « subvention de fonctionnement ». En 2024-2025, cette part concernait un peu plus des deux tiers des sommes versées par le gouvernement4. Autrement dit, la majeure partie du financement varie en fonction des effectifs étudiants ainsi que de leur programme et de leur cycle d’études. Le schéma 1 montre comment elle est subdivisée et l’encadré 2 détaille son fonctionnement.
Schéma 1
Composition de la subvention de fonctionnement versée aux universités par le gouvernement du Québec, 2024-2025

ENCADRÉ 2
Politique de financement des universités : financement de base
(mise à jour par la réforme de 2024)Le financement de base des universités est attribué par le biais d’une « subvention de fonctionnement ». La majeure partie de ce financement est alloué par l’entremise de la « subvention générale ». Celle-ci se divise en trois subventions dites « normées » visant (1) l’enseignement, (2) le soutien à l’enseignement et à la recherche, et (3) les terrains et bâtiments. À ces trois volets de financement s’ajoutent certaines allocations pour des (4) missions spécifiques (comme le soutien aux établissements en région ou le soutien aux établissements de petite taille) ainsi que des (5) « revenus sujets à récupération par le gouvernement ». Dans ce dernier cas de figure, il s’agit de montants qui doivent être retournés au gouvernement pour le financement de l’aide financière aux études, ainsi qu’un montant forfaitaire payé par les étudiant·e·s non québécois·es.
Les subventions normées ont leur propre logique de fonctionnement :
- L’enveloppe Enseignement se divise en :
- un montant fixe déterminé par la taille de l’effectif étudiant et indexé annuellement ;
- un montant variable déterminé en fonction de l’effectif étudiant équivalent à temps plein (EEETP), pondéré par la discipline et le cycle d’études.
- L’enveloppe Soutien à l’enseignement et à la recherche se divise en :
- un montant fixe de 8,5 M$ par établissement ;
- un montant fixe proportionnel en fonction des besoins des universités, incluant d’anciennes subventions spécifiques qui ont été intégrées à cette enveloppe ;
- un montant variable en fonction de l’EEETP (non pondéré par la discipline et le cycle d’études).
- L’enveloppe Terrains et bâtiments varie en fonction des espaces reconnus et subventionnés pour leur entretien et leur renouvellement, tant pour les activités d’enseignement que de recherche.
Le tableau suivant montre la pondération des effectifs étudiants en fonction de leur famille disciplinaire et de leur grade d’étude. Ces pondérations sont censées refléter les coûts associés aux études dans chaque discipline. À ce propos, on tient pour acquis que les études universitaires sont plus coûteuses aux cycles supérieurs. À l’origine, on trouvait 24 catégories, mais ce nombre a été réduit à 13 en 2018-2019.
https://datawrapper.dwcdn.net/qLN9Y/2/
Le graphique 1 montre une augmentation de la subvention de fonctionnement au fil du temps. Près des deux tiers de ce financement sont mécaniquement liés à l’évolution des effectifs étudiants. En d’autres mots, une hausse de financement n’indique pas forcément un réinvestissement, mais peut être le simple reflet d’une augmentation du nombre de personnes inscrites dans les universités québécoises.
Néanmoins, en considérant ces deux variables au graphique 2, on observe un décrochage entre l’évolution de la subvention de fonctionnement et les effectifs à partir de 2018-2019 (et brièvement en 2008-2009).
La subvention générale liée au nombre d’étudiant·e·s n’est que l’une des formes de financement public que reçoivent les universités. S’y ajoute un financement spécifique pour certaines mesures, par exemple l’aide aux étudiant·e·s handicapé·e·s, le développement de pôles d’innovation en recherche, etc. Ce financement représente environ 17 % de la subvention de fonctionnement. Par ailleurs, certaines de ces subventions spécifiques sont conditionnelles et visent des objectifs précis, comme le recrutement et la diplomation dans des disciplines particulières (notamment l’enseignement, les sciences infirmières, la médecine ou le génie).
Le financement conditionnel
La politique de 2000 a aussi introduit le principe d’un financement « conditionnel ». D’abord centrées sur des « contrats de performance »5, les subventions conditionnelles dépendent aujourd’hui de l’atteinte de l’équilibre budgétaire et d’objectifs liés à la rémunération des membres du personnel de direction supérieure. En 2024-2025, cette subvention représentait 319,7 M$, soit 7 % de l’ensemble des sommes versées par le gouvernement6.
Les droits de scolarité
Pour financer le fonctionnement des universités, en plus de la subvention de fonctionnement, les universités tirent des revenus des étudiant·e·s : les droits de scolarité et les frais institutionnels obligatoires (FIO).
Le graphique 3 illustre comment le fonctionnement des universités dépend de plus en plus des revenus tirés des étudiant·e·s par l’entremise de l’imposition de droits de scolarité. Entre 2007 et 2022, ces derniers ont augmenté de 51 % alors que le financement public de base n’a crû que de 13,2 %.
Si la première politique de financement universitaire se contentait de décrire le rôle de l’État dans le financement des universités et d’établir les grands principes qui devaient le guider, les données montrent que la part du financement que représentent les frais payés par les étudiant·e·s a augmenté depuis l’adoption de cette politique. En 2011-2012, 68,8 % du financement provenaient du gouvernement québécois, et 23,4 % des revenus étudiants ; en 2023-2024, ces proportions passent respectivement à 63,3 % et 28,7 %. Ainsi, la politique de 2000, sous couvert d’offrir un financement modulé selon les besoins des universités, tend plutôt à les soumettre plus avant à une logique de concurrence et de performance, en les incitant à attirer davantage d’étudiant·e·s et en les obligeant à se plier à certains objectifs de gestion.
1.2 2018 : Deuxième politique de financement des universités (réforme David)
La période 2019-2020 à 2023-2024 a été marquée par une refonte importante de la politique de financement des universités, fruit d’une réforme introduite par la ministre libérale Hélène David en 2018 qui repose sur la déréglementation des frais de scolarité payés par les étudiantes et les étudiants internationaux.
Historiquement, ces frais ont toujours été plus élevés que ceux payés par les étudiant·e·s québécois·es, ou encore par les étudiant·e·s canadien·ne·s ne résidant pas au Québec (CNRQ). Jusqu’à la déréglementation de 2018, les frais payés par les étudiantes et étudiants internationaux – ce que l’on nomme « montant forfaitaire » – étaient versés au ministère responsable de l’enseignement supérieur, qui se chargeait ensuite de les redistribuer aux universités par l’entremise de la subvention de fonctionnement7.
Les étudiantes et étudiants internationaux étaient par ailleurs inclus·es dans le calcul des effectifs étudiants qui sert à déterminer le montant du financement de base des établissements.
La déréglementation a changé ce fonctionnement en permettant désormais aux universités de fixer les droits de scolarité pour les étudiant·e·s provenant de l’étranger et d’en conserver le produit. En contrepartie, ces étudiant·e·s ne sont plus comptabilisé·e·s dans la détermination du financement de base accordé à chaque établissement.
Cette politique a été mise en place dans un contexte de forte hausse de la population étudiante internationale. En permettant aux universités qui réussissaient à attirer le plus grand nombre d’étudiantes et d’étudiants internationaux d’engranger des revenus supplémentaires, elle servait d’incitatif à ce type de recrutement.
Le graphique 4 illustre cette évolution du nombre de ces étudiant·e·s par rapport aux étudiant·e·s québécois·es ou canadien·ne·s. À la suite de l’adoption de la politique 2018, alors que la population étudiante québécoise a décru de 5,2 %, celle des CNRQ a augmenté de 9,1 %, et celle des étudiant·e·s provenant de l’étranger a explosé, avec une hausse de 31,0 %.
Selon le document présentant la politique de financement des universités de 2018, l’objectif, maintes fois répété, était de rendre les universités plus compétitives sur le marché mondial des étudiant·e·s et, ainsi, de recruter davantage d’étudiantes et d’étudiants internationaux au bénéfice des universités québécoises8. Les droits de scolarité versés par ces étudiant·e·s devaient servir d’incitatif pour les universités capables de se rendre attractives, puisqu’elles conserveraient la manne financière qui y est associée. En revanche, la fin de la redistribution de ces revenus risquait de précariser les universités moins en mesure de recruter à l’étranger.
Tel qu’on l’observe au tableau 1, les universités McGill et Concordia dominent au palmarès du nombre d’étudiantes et d’étudiants internationaux en nombres absolus, ce qui s’explique notamment par le fait qu’elles sont anglophones et dotées d’une excellente réputation mondiale. À la suite de la déréglementation, il appert toutefois que les autres universités ont réalisé des efforts importants pour faire croître ce segment de leur population étudiante, et qu’elles ont réussi dans plusieurs cas à le doubler, voire à le tripler.
En comparant les revenus obtenus grâce à cette nouvelle approche avec le volume d’étudiant·e·s internationaux pour chaque université, on constate que certaines ont davantage bénéficié de ces nouveaux revenus. Le graphique 5 présente le montant annuel moyen rapporté par un·e étudiant·e international·e dans un établissement universitaire au Québec9.
On constate que certaines universités parviennent à engranger des revenus moyens par étudiant·e nettement supérieurs aux autres. Par exemple, à l’Université McGill, le revenu moyen s’élève à plus de 25 000 $ et à l’Université Concordia, plus de 18 000 $. Plusieurs universités profitent de revenus par étudiant·e international·e moins élevés, mais qui a fortement progressé entre 2019 et 2024. C’est le cas par exemple de l’UQO où il atteint 15 554 $ (+96,6 %), de l’UQTR où il s’élève à 14 265 $ (+107,3 %) et de l’Université de Montréal où ce revenu moyen est de 13 027 $ (+92,2 %). Dans le cas de l’UQAC (-66,6 %), de l’UQAR (-42,2 %), de la TÉLUQ (-39 %) ou de l’UQAT (-33,9 %), le revenu moyen tiré des étudiantes et étudiants internationaux a diminué malgré une hausse de leurs effectifs.
En somme, la déréglementation des droits de scolarité pour les étudiantes et étudiants internationaux prévue par la politique de 2018 a incité les universités à recruter davantage à l’étranger. Des établissements déjà présents sur ce marché mondial, comme l’Université McGill et l’Université Concordia, ont maintenu le cap sur ce qui était déjà leur stratégie de développement, alors que les autres établissements universitaires ont adhéré tant bien que mal à cette nouvelle forme de concurrence pour tenter d’accroître leurs revenus.
Le gouvernement a par ailleurs cherché à récompenser les activités de recrutement d’étudiantes et d’étudiants internationaux francophones en prévoyant l’octroi de 22,8 M$ aux établissements qui attireraient les 2 500 premiers et premières étudiant·e·s, soit 9 000 $ par étudiant·e10.
Hormis la déréglementation des droits payés par les étudiant·e·s internationaux, le gouvernement a mis en place ce qu’il nomme des « mandats stratégiques » dans le cadre de la politique de 2018. Il s’agit cette fois d’octroyer 80 M$ sur 4 ans aux universités qui font preuve d’une « gestion responsable des fonds publics », ce qui n’est pas sans rappeler les contrats de performance qu’avait voulu mettre en place François Legault au début des années 200011. Comme ceux-ci, les mandats stratégiques ne feront pas long feu et disparaîtront dès l’annonce d’une nouvelle politique de financement en 2024.
En résumé, la réforme David du financement des universités en 2018 a maintenu le principe de la subvention de fonctionnement établi par la politique de 2000, mais elle a surtout misé sur le recrutement des étudiant·e·s à l’étranger. Ce faisant, elle a accru la dépendance des établissements universitaires aux droits de scolarité. Cette dépendance s’est révélée sous un nouveau jour avec les politiques du gouvernement subséquent, dont les intentions à l’égard des étudiantes et étudiants internationaux sont bien différentes.
1.3 2024 : Troisième politique de financement universitaire (réforme Déry)
Introduite en 2024 par la CAQ, une nouvelle politique de financement apporte des changements substantiels tant au financement de base des universités qu’au régime de droits de scolarité12.
D’abord, un premier changement a pour objectif de stabiliser en partie le financement de base des universités. En effet, le gouvernement entend désormais attribuer un financement dit « inconditionnel » à chaque établissement sans égard aux effectifs étudiants. C’est ainsi que 29,8 % de l’enveloppe « Enseignement », la plus importante du financement de base, sont désormais versés aux universités sous forme de montants fixes annuellement indexés. La part restante (70,2 %) est toujours attribuée selon les effectifs étudiants. Dans le cas de l’enveloppe « Soutien à l’enseignement et à la recherche », 45,1 % sont désormais versés aux établissements sous forme de montants fixes et indexés chaque année.
En revanche, le financement de base a diminué au profit des subventions spécifiques, tandis que la part de l’enveloppe « Subvention générale » a elle aussi diminué, passant de 87,8 % en 2023-2024 à 82,9 % en 2024-2025. En effet, l’une des principales nouveautés de la réforme de l’ex-ministre caquiste Pascale Déry concerne les subventions spécifiques. À travers elles, le gouvernement prévoit de consacrer 178,5 M$ pour favoriser le recrutement et la diplomation d’étudiant·e·s dans des disciplines menant à des professions visées par l’Opération main-d’œuvre13. Ce programme cherche à répondre à des pénuries dans certains domaines. Le tableau 2 présente la ventilation des sommes offertes par le gouvernement en 2024-2025 en vertu de ce volet de la nouvelle politique.
Les subventions spécifiques peuvent récompenser financièrement le recrutement (le nombre d’inscriptions) ou la diplomation (les formations complétées avec succès) dans certains domaines ciblés. L’octroi de subventions pour le recrutement et la diplomation constitue une nouveauté par rapport aux politiques précédentes et vient accroître la pression sur les universités pour favoriser les formations visées.
D’autres subventions spécifiques, comme le soutien aux personnes avec des handicaps, ont été considérablement réduites (de 14,9 à 1,2 M$ en une seule année), et celle pour la lutte à l’homophobie et la transphobie n’apparaît plus dans les comptes.
En contrepartie, la réforme Déry s’accompagne d’un rehaussement du soutien financier en matière de recrutement d’étudiantes et d’étudiants internationaux. Alors qu’environ 28,1 M$ ont été alloués à cette fin en 2023-2024, la somme passe à 45,9 M$ en 2024-2025, soit une augmentation de 63,3 %. Par une hausse de cette ampleur, le ministère de l’Enseignement supérieur réaffirme sa volonté d’inciter les universités à déployer des efforts soutenus en matière de recrutement international. À noter qu’une part de ces sommes est aussi allouée aux établissements anglophones pour soutenir des activités de francisation (soit 5 M$ en 2024-2025)14.
La majeure partie de ces nouveaux investissements, soit 40,9 M$, sera distribuée parmi les universités francophones pour soutenir leurs populations étudiantes internationales francophones15. Si la réforme de 2024 cherche à corriger les déséquilibres causés par l’itération précédente de la politique en accordant un soutien accru aux établissements francophones, elle maintient ce faisant l’importance des revenus issus des étudiantes et étudiants et internationaux.
Paradoxalement, pourtant, la politique de 2024 limite le nombre d’étudiant·e·s non québécois·es à 50 % des effectifs d’un établissement. Cette proportion doit ensuite s’élever à 55 % à partir de 2026-202716. De fait la politique prévoit une baisse de la population étudiante universitaire. Cette diminution devrait atteindre 4 % avant de se résorber ensuite.
La réforme Déry fait par ailleurs marche arrière en ce qui a trait à la déréglementation. Ainsi, chaque étudiant·e, peu importe sa provenance, figure de nouveau dans le calcul des effectifs de chaque établissement afin de déterminer son financement de base. En outre, une part des droits de scolarité payés par les étudiantes et étudiants CNRQ ou internationaux fait de nouveau l’objet d’une redistribution entre toutes les universités (par le biais de la subvention de fonctionnement).
Toutefois, la dernière réforme vient hausser de manière considérable les frais de scolarité payés par les étudiant·e·s CNRQ et internationaux. Dans certains cas, elle autorise même les universités à exiger des frais supplémentaires qu’elles conservent en intégralité (voir l’encadré 3). En somme, bien que la nouvelle politique ait reculé sur la déréglementation, elle permet tout de même aux universités d’agir dans un cadre partiellement libéralisé.
ENCADRÉ 3
LE FONCTIONNEMENT DES DROITS DE SCOLARITÉLes droits de scolarité payés par les étudiant·e·s varient en fonction de trois variables : 1) leur provenance, 2) leur programme d’études, et 3) leur cycle d’études. Le tableau résume le portrait de ces frais, par crédit, pour l’année 2025-2026.
Les droits de base sont conservés dans leur totalité par les universités, tandis que le montant dit « forfaitaire », imposé aux étudiant·e·s non résident·e·s du Québec, est remis au ministère de l’Enseignement supérieur, qui se charge ensuite de redistribuer ces sommes à l’ensemble des universités. Cette part des droits payés par les étudiant·e·s finance une partie de la subvention de fonctionnement. En 2024-2025, les montants ainsi récoltés puis redistribués représentaient 6,9 % de la subvention de fonctionnement.
Le montant applicable pour les droits de base doit être multiplié par le nombre de crédits. Comme une année universitaire à temps plein correspond généralement à 30 crédits, une année d’étude à temps plein coûtera 3 026,70 $ (100,89 $ x 30) à un·e étudiant·e québécois·e de 1er cycle. Pour un·e étudiant·e CNRQ ou international, il faut ajouter le deuxième niveau de tarification (entre 214,01 et 621,15 $ par crédit). En somme, pour les étudiant·e·s venant de l’extérieur du Québec, les crédits universitaires coûteront entre 9 447 et 21 661,20 $ pour une année complète*.
Dans certains cas, les universités peuvent exiger un montant supplémentaire (montant dit « forfaitaire facultatif »), qu’elles conservent en entier. À l’exception des étudiantes et étudiants internationaux de 2e cycle dans un programme de recherche ou de 3e cycle, ces montants forfaitaires supplémentaires, lorsqu’ils peuvent être imposés, sont sans limites. Par conséquent, même si la politique de 2024 a renoué avec la réglementation des droits de scolarité en ce qui a trait à la redistribution d’un montant forfaitaire, elle maintient en bout de piste l’approche de 2018 en avalisant pour certains établissements – essentiellement les universités anglophones qui peuvent exiger ces montants facultatifs pour les étudiant·e·s CNRQ en plus des étudiant·e·s internationaux – le principe de déréglementation.
Finalement, il faut ajouter les frais institutionnels obligatoires, qui varient d’une université à l’autre, pour arriver au total des droits de scolarité exigibles. Ils concernent par exemple des droits d’auteur, des frais d’impression ou d’entretien d’équipements sportifs. Ils font aussi l’objet d’une négociation entre la direction des universités et les associations étudiantes. Tant les droits de base que les frais institutionnels obligatoires augmentent d’un maximum de 3 % par année. Les droits de scolarité totaux représentent la somme de ces quatre catégories : les droits de base, le montant forfaitaire, les montants forfaitaires facultatifs et les frais institutionnels obligatoires. Dans le cas des étudiant·e·s québécois, seules la première et la dernières de ces catégories s’appliquent.
* Il existe quelques exceptions qui permettent à un·e étudiant·e CNRQ ou international·e de payer le tarif « préférentiel », ou encore d’être exempté·e du montant forfaitaire. C’est le cas par exemple des étudiantes et étudiants internationaux français·es ou belges francophones, qui paient le tarif préférentiel.
De plus, puisque les nouvelles subventions spécifiques prévues en 2024-2025 seront financées en grande partie par les frais de scolarité majorés que devront payer les étudiant·e·s non québécois·es, le gouvernement se targue de parvenir à réaliser ces investissements « à coût nul17 ». Autrement dit, l’accessibilité des études supérieures pour les étudiant·e·s québécois·es est devenue davantage conditionnelle au maintien d’un régime de droits de scolarité très élevés pour les étudiant·e·s non québécois·es.
En bref, alors que la politique de 2018 ouvrait la voie à un recrutement international intensif, la politique de 2024 priorise la formation dans des disciplines jugées stratégiques. La nouvelle politique encadre de façon plus stricte le régime de droits de scolarité afin de réduire les déséquilibres entre les établissements, mais elle maintient la dépendance des établissements aux revenus provenant des étudiant·e·s, en particulier non québécois·es. Elle consacre également de plus en plus de ressources au recrutement international. Enfin, l’évolution de la politique se traduit par une charge financière beaucoup plus élevée pour les étudiant·e·s non québécois·es. Plutôt que de marquer un retournement, la réforme caquiste de la politique de financement vient accentuer les tendances amorcées par les politiques antérieures.
2. Analyse et perspectives pour le financement universitaire
L’évolution de la politique de financement des universités québécoises et la conjoncture socioéconomique permettent de réaliser certains constats et d’envisager différents scénarios pour les prochaines années.
2.1 L’autonomie universitaire
Depuis la mise en place de la politique de financement de 2000, les gouvernements ont cherché à influencer le fonctionnement des universités, ce qui entre en contradiction avec l’objectif officiel de respect de l’autonomie des établissements universitaires. Il a notamment associé une part du financement à la performance en matière de gestion administrative et financière. Certaines de ces mesures ont disparu au fil du temps (ex : les contrats de performance du début des années 2000) et d’autres sont toujours en vigueur (ex : le financement conditionnel au respect de l’équilibre budgétaire). D’autres initiatives gouvernementales ont eu davantage d’impact, comme les incitatifs au recrutement d’étudiant·e·s universitaires. Enfin, la dernière mouture de la politique de financement, celle de 2024, vient cette fois davantage aligner les activités universitaires en fonction des besoins du marché du travail. Il est trop tôt pour évaluer les conséquences qu’aura ce précédent.
Mentionnons que certaines orientations gouvernementales qui interviennent dans l’orientation des activités universitaires en matière de formation de la main-d’œuvre ne sont pas intrinsèquement néfastes. Elles peuvent même, en cherchant à accroître le nombre de personnes qualifiées dans certains secteurs névralgiques de l’économie, comme celui du care, faciliter ou encourager le retour aux études de certains individus.
En d’autres mots, jusqu’à maintenant, l’autonomie universitaire n’a pas subi d’attaque frontale, même si un contexte marqué par des politiques d’austérité pourrait créer les conditions propices à une telle attaque. La mise en place de subventions conditionnelles à la diplomation, une nouveauté dans la dernière itération de la politique de financement, pourrait créer un tel terreau.
2.2 L’accessibilité
La principale conséquence de la mise en œuvre de l’ensemble des politiques de financement universitaire au Québec est d’avoir accru la charge qui repose sur les étudiant·e·s. Cette évolution se fait au détriment du financement public qui demeure néanmoins le premier pilier des revenus des universités. Ce faisant, elle soulève la question de l’accessibilité aux études supérieures. A priori, plus le financement public est généreux, moins les universités devraient avoir besoin de la contribution financière des étudiant·e·s et, donc, plus les études universitaires devraient être accessibles.
De fait, au moment de la création du système d’éducation québécois dans les années 1960, les droits de scolarité devaient être progressivement réduits et, à terme, être éliminés18. À cette époque, les auteurs du rapport Parent sur l’enseignement au Québec considéraient que les retombées des activités universitaires dépassent largement leurs coûts et qu’il était par conséquent viable d’abolir les barrières tarifaires aux études supérieures afin d’encourager un grand nombre de personnes à suivre une formation universitaire. En retour, on pouvait s’attendre à une contribution accrue, qu’elle soit politique, culturelle ou économique, à la société.
Même si cette approche peut tout autant être défendue aujourd’hui, le Québec suit le chemin inverse depuis 25 ans. Trois hausses des frais de scolarité ont été imposées durant cette période. Chacune a donné lieu à une opposition de la part du mouvement étudiant québécois – la mobilisation de 2012 débouchant même sur un véritable conflit social généralisé. Pourtant, la tendance à la hausse des droits de scolarité semble inexorable au fur et à mesure que progressent les idées néolibérales et la marchandisation des services.
2.3 Le marché mondial des étudiant·e·s universitaires
Mais comme si les gouvernements évitaient par les hausses tarifaires en éducation de prendre de front les associations étudiantes québécoises, ils ont plutôt dirigé ces hausses principalement vers les étudiant·e·s non résident·e·s du Québec.
Tel que nous l’avons vu plus haut, cette hausse est un fait saillant de l’évolution du financement universitaire des dernières années. La déréglementation décrétée par le gouvernement libéral en 2018 a fait l’objet d’un recul partiel en 2024, mais pour l’essentiel, le constat demeure : les étudiant·e·s non résident·e·s sont désormais une source importante du financement des universités. Les politiques de financement adoptées par les gouvernements successifs énoncent volontiers une volonté de demeurer compétitif sur « le marché mondial de la connaissance19 » en attirant des étudiant·e·s qui se retrouvent à payer leurs études supérieures moins cher au Québec qu’ailleurs en Amérique du Nord. Mais l’intégration des universités à l’économie mondiale afin d’en faire une source de richesse20 ne consiste qu’à se tailler des parts dans le lucratif marché des étudiantes et étudiants internationaux, au risque de vulnérabiliser le financement des universités.
En vertu de la politique de financement adoptée en 2018, les universités étaient admissibles à des subventions pour la réalisation de campagnes publicitaires à l’étranger pour attirer des étudiant·e·s hors Québec. De fait, à la suite de la déréglementation, le gouvernement avait réduit de 13 M$ le financement de base lié aux étudiant·e·s internationaux puis il avait transféré et bonifié cette somme pour accroître de 23 M$ les subventions destinées au recrutement international. Il est donc raisonnable de se questionner à savoir si, même d’un point de vue financier, le jeu en vaut la chandelle, comme l’IRIS l’observait dès 2010 en constatant les dépenses substantielles des établissements universitaires motivées par le désir de participer à « l’économie du savoir », qui bénéficiait alors d’un effet de mode.
Chose certaine, l’évolution rapide du nombre d’étudiantes et d’étudiants internationaux rend les universités beaucoup plus dépendantes des droits de scolarité. Nous avons vu qu’à partir de 2018, cette population étudiante a augmenté de façon particulièrement importante dans les petites universités et les universités régionales. La déréglementation semble en revanche avoir eu un effet plus incertain sur les grandes universités, notamment anglophones, dont le modèle d’affaires reposait déjà largement sur le recrutement de ces étudiant·e·s.
2.4 Les politiques d’immigration
La politique de 2024 adoptée sous le gouvernement caquiste ne devrait rien changer en soi au nombre d’étudiant·e·s provenant de l’étranger, mais les politiques migratoires des gouvernements provincial et fédéral, elles, ont déjà des conséquences sur le financement des universités. En effet, le ministère de l’Immigration, de la Francisation et de l’Intégration du Québec a planifié une réduction de l’immigration temporaire d’environ 14 % pour les 4 prochaines années21. Les universités anglophones ont protesté face aux diminutions anticipées du nombre d’inscriptions (et de la diminution corollaire des revenus associés aux droits de scolarité), mais cette décision pourrait avoir des répercussions pour l’ensemble des universités, puisqu’elles se sont toutes converties au recrutement international pour accroître leurs revenus.
En plus d’avoir plafonné le nombre d’étudiant·e·s non résident·e·s du Québec dans sa politique de financement universitaire en 2024, le gouvernement caquiste a fait adopter en décembre dernier le projet de loi 74, qui accorde au ministère de l’Immigration, de la Francisation et de l’Intégration d’importants pouvoirs réglementaires et discrétionnaires pour imposer des quotas d’étudiantes et d’étudiants internationaux par établissement. La volonté de réduire la population étudiante internationale est évidente.
En somme, les politiques migratoires du gouvernement devraient se traduire par une diminution des revenus provenant des étudiantes et étudiants internationaux et CNRQ. Étant donné l’importance de la progression de ces revenus dans les dernières années, cette baisse fragilisera les budgets des établissements universitaires. En 2025, l’Université du Québec à Montréal (UQAM) considérait d’ailleurs cette baisse comme l’une des causes directes de sa situation financière précaire22.
2.5 L’austérité
Dans cet article, l’UQAM pointe aussi du doigt les compressions gouvernementales pour expliquer ses ennuis financiers. En effet, la hausse du budget 2025-2026 en enseignement supérieur est inférieure à l’évolution des coûts du système et même à l’inflation mesurée au Québec. Le dernier budget du Québec prévoit une augmentation de 2,1 % des dépenses en enseignement supérieur, mais une diminution de 0,3 % de ce poste en 2026-202723.
Rappelons que le Québec est soumis à différentes lois budgétaires conservatrices qui l’obligent à résorber rapidement ses déficits. D’ailleurs, le gouvernement a été décoté par Standard & Poor’s (S&P) en avril 2025, notamment parce que l’agence de notation jugeait que le plan de retour à l’équilibre sur cinq années manquait de rigueur24. Quant au nouveau premier ministre canadien Mark Carney, il a annoncé vouloir imposer des coupes dans les dépenses lors de son premier budget afin de résorber en partie le déficit du gouvernement fédéral25. Dans les années 1990, ce sont les politiques d’austérité adoptées par le ministre des Finances de l’époque, le libéral Paul Martin, qui avaient précipité la crise budgétaire dans les provinces.
Si la lutte aux déficits se traduit par de nouvelles compressions budgétaires dans le secteur de l’enseignement supérieur, et advenant une diminution importante des droits de scolarité payés par les étudiant·e·s non résident·e·s du Québec, les universités ou le gouvernement pourraient être tentés d’augmenter les frais de scolarité pour l’ensemble de la population étudiante universitaire.
À ce propos, l’IRIS a montré que l’imposition de politiques d’austérité peut aussi être l’occasion de transformer le fonctionnement, voire les finalités, des institutions publiques. Ici, c’est le risque d’arrimer plus avant les établissements universitaires aux besoins du marché que l’on peut craindre. Cette tendance n’est d’ailleurs pas nouvelle et se retrouve au cœur de la première politique de financement des universités adoptée au Québec lorsque François Legault était ministre de l’Éducation.
3. Conclusion
Dans cette note, nous avons montré par l’analyse du mode de financement des universités au Québec comment les gouvernements successifs du Québec ont amené les universités à dépendre de plus en plus des revenus tirés des effectifs étudiants. Cette évolution s’est incarnée par des changements dans les modalités d’attribution des différentes composantes du financement et du fonctionnement du régime de droits de scolarité. Les priorités et les objectifs gouvernementaux changent au gré des effets de mode. Mais si le financement public de base (la subvention de fonctionnement) demeure toujours largement majoritaire, la politique de financement actuellement en vigueur révèle une approche plus dirigiste du gouvernement, qui pèse sur le recrutement étudiant international et oriente davantage les universités vers la formation dans certaines professions jugées prioritaires ou en pénurie.
Ainsi, malgré l’opposition vigoureuse des étudiant·e·s québécois·es au fil des décennies, le néolibéralisme a bel et bien progressé en enseignement supérieur au Québec par le biais de la hausse des droits de scolarité. Les universités ont accru leurs revenus en droits de scolarité de façon importante en augmentant surtout la facture des étudiant·e·s non résident·e·s du Québec. Paradoxalement, les politiques du gouvernement Legault en matière d’immigration et les limites qu’il a imposées aux établissements universitaires dans l’accueil d’étudiant·e·s non résident·e·s sont venues remettre sérieusement en question l’ampleur des revenus qui peuvent être tirés de ces droits de scolarité. Faut-il envisager un scénario où l’ensemble des droits de scolarité seront augmentés pour compenser la baisse du financement public et des revenus issus des étudiantes et étudiants internationaux ?
L’éducation supérieure doit au contraire demeurer accessible pour réduire les inégalités socioéconomiques et bénéficier des retombées favorables d’une population plus instruite et mieux formée. C’est donc la gratuité scolaire que devraient viser les gouvernements plutôt que le recours croissant à la tarification.
Les universités devraient par ailleurs jouir d’un financement stable et prévisible qui leur permet de se concentrer sur leur mission et les soustrait à la concurrence interétablissement qui se traduit désormais par une course au recrutement d’étudiantes et d’étudiants internationaux.
SIGLES ET DÉFINITIONS
- CNRQ : étudiant canadien non résident au Québec.
- EEETP : effectif étudiant équivalent à temps plein.
- FIO : frais institutionnels obligatoires, que doit payer l’étudiant·e en plus des droits de scolarité et qui varient d’une université à l’autre.
- MES : ministère de l’Enseignement supérieur.
- MIFI : ministère de l’Immigration, de la Francisation et de l’Intégration.
- Crédit : étalon représentant ٤٥ heures de travail dans le cadre d’un cours universitaire ; chaque cours en vaut généralement ٣. Une année d’études à temps plein représente 30 crédits.
- Droits de scolarité : droits payés par les étudiant·e·s. Ceux-ci sont composés des droits de base et de montants additionnels déterminés en fonction de la provenance, du programme et du cycle d’études de l’étudiant·e.
- Financement aux extrants : financement accordé en fonction de la diplomation.
- Financement aux intrants : financement accordé en fonction de la population étudiante inscrite à l’université.
- Financement à la performance : financement accordé en fonction de l’atteinte d’objectifs précis, souvent administratifs ou financiers.
- Financement conditionnel : financement accordé aux universités sous réserve du respect de certaines conditions.
- Financement inconditionnel : financement accordé aux universités sans aucune condition.
- Droits de scolarité réglementés : droits de scolarité dont le montant est établi par une règle que toutes les universités doivent respecter. Si la règle varie d’une politique à l’autre, on retrouve toujours au moins une composante (les droits de scolarité) qui est conservée en totalité par les universités, et une autre (le montant forfaitaire) qui est récupérée par le MES pour être redistribuée à l’ensemble des universités par le truchement de la subvention de fonctionnement.
- Droits de scolarité déréglementés : droits de scolarité dont le montant est déterminé par l’établissement. Ce dernier conserve la totalité du montant. En contrepartie, les étudiant·e·s qui paient des droits de scolarité déréglementés ne sont pas comptabilisés dans la population étudiante prise en compte dans le calcul de la subvention de fonctionnement.
1 Les paragraphes qui suivent s’inspirent en partie du livre de VALLÉE, Laurence, Démystifier la Formule de Financement des Universités : Compréhension des Effets et des Intérêts Pour les Institutions en Enseignement Supérieur, Québec, Presses de l’Université du Québec, 2022.
2 MINISTÈRE DE L’ÉDUCATION, Politique québécoise de financement des universités, Québec, Gouvernement du Québec, 2000.
3 À noter qu’il s’agit du financement du fonctionnement. Le financement de la recherche et des immobilisations est encadré par des politiques et des lois différentes.
4 MINISTÈRE DE L’ENSEIGNEMENT SUPÉRIEUR, Calculs définitifs des subventions de fonctionnement aux universités du Québec, juillet 2025.
5 Ces contrats stipulaient que chaque établissement universitaire devait déterminer avec le gouvernement des objectifs de performance par l’entremise d’une gestion serrée des ressources. Ces contrats ont été abandonnés en 2003-2004 au profit d’une subvention conditionnelle à l’atteinte de l’équilibre budgétaire qui existe toujours. RATEL, Jean-Luc, « Contrats de performance et autonomie universitaire au Québec », Aspects sociologiques, vol. 16, n° 1, août 2009.
6 MINISTÈRE DE L’ENSEIGNEMENT SUPÉRIEUR, op. cit.
7 À l’exception des frais payés par les étudiant·e·s internationaux de 1er cycle dans les programmes suivants : administration, droit, informatique, génie, mathématiques et sciences pures, voit encadré 1.
8 MINISTÈRE DE L’ÉDUCATION ET DE L’ENSEIGNEMENT SUPÉRIEUR, Politique québécoise de financement des universités : pour une société plus instruite, prospère, innovatrice, inclusive, ouverte sur le monde, Québec (Québec), Ministère de l’éducation et de l’enseignement supérieur, 2018, p. 33.
9 Comme nous ne disposons pas des données sur la population étudiante internationale assujettie aux droits déréglementés, nous avons calculé la valeur moyenne en fonction de la population étudiante internationale totale de chacun des établissements. Les écarts entre les établissements sont donc fort probablement sous-estimés.
10 MINISTÈRE DE L’ENSEIGNEMENT SUPÉRIEUR, op. cit.., p. 37.
11 Ces mandats stratégiques ne seront pas reconduits dans l’actuelle mouture de la politique de financement. MINISTÈRE DE L’ÉDUCATION, Politique québécoise de financement des universités, Québec, Gouvernement du Québec, 2000, p. 21.
12 L’encadré 1 présente en détail la politique telle que mise à jour en 2024.
13 MINISTÈRE DE L’ENSEIGNEMENT SUPÉRIEUR, Politique québécoise de financement des universités, Québec, Gouvernement du Québec, 2024, p. 11.
14 MINISTÈRE DE L’ENSEIGNEMENT SUPÉRIEUR, Calculs définitifs des subventions de fonctionnement aux universités du Québec, op. cit., Tableau F-5
15 MINISTÈRE DE L’ENSEIGNEMENT SUPÉRIEUR, Politique québécoise de financement des universités, op. cit., p. 9.
16 Ibid., p. 3.
17 Ibid., p. 18
18 COMMISSION ROYALE D’ENQUÊTE SUR L’ENSEIGNEMENT DANS LA PROVINCE DE QUÉBEC, Rapport de la Commission royale d’enquête sur l’enseignement dans la province de Québec, aussi connu sous le nom de « Rapport Parent », Gouvernement du Québec, 1966, volume 5, p. 210.
19 LESAGE, Samuel-Élie, Étudiants universitaires internationaux : une « clientèle » lucrative, IRIS, 6 juillet 2022, iris-recherche.qc.ca/blogue/education/etudiants-universitaires-internationaux-une-clientele-lucrative/, consulté le 26 septembre 2025
20 Ibid.
21 MINISTÈRE DE L’IMMIGRATION, DE LA FRANCISATION ET DE L’INTÉGRATION, Consultation publique 2025 – La planification de l’immigration du Québec pour la période 2026-2029, 2025, p. 69.
22 GOUDREAULT, Zacharie, « Multiples pressions pour l’UQAM, au bord du déficit », Le Devoir, 5 septembre 2025, www.ledevoir.com/actualites/education/914559/multiples-pressions-uqam-bord-deficit, consulté le 26 septembre 2025.
23 Budget du Québec 2025-2026, p. F.41.
24 LAROCQUE, Sylvain, « Décote de S&P : les baisses d’impôts de Legault ont pesé », Journal de Montrèal, 12 mai 2025, www.journaldemontreal.com/2025/05/12/standard–poors-explique-la-decote-du-quebec, consulté le 26 septembre 2025.
25 ZONE POLITIQUE- ICI.RADIO-CANADA.CA, « Un prochain budget “d’austérité et d’investissement en même temps”, dit Carney », Radio-Canada, 3 septembre 2025, ici.radio-canada.ca/nouvelle/2189942/commerce-defense-rencontre-cabinet-carney, consulté le 26 septembre 2025.
Photo: Groov3 (Wikipédia)
Faits saillants
- Le fonctionnement des universités dépend de plus en plus des revenus tirés des étudiant·e·s par l’entremise de l’imposition de droits de scolarité. Entre 2011 et 2023, l’argent reçu pour ces revenus a augmenté de 51 % alors que le financement public de base n’a crû que de 13,2 %.
- À la suite de l’adoption de la politique 2018, alors que la population étudiante québécoise a décru de 5,2 %, celle des étudiant·e·s canadien·ne·s non résident·e·s du Québec a augmenté de 9,1 %, et celle des étudiant·e·s provenant de l’étranger a explosé, avec une hausse de 31,0 %.
- La diminution du nombre d’étudiant·e·s causée par les politiques d’immigration du gouvernement québécois combinée aux compressions budgétaires anticipées à Ottawa et Québec laisse planer le risque d’une détérioration importante de la situation financière des universités.